STM32F070系列的IAP程序
STM32F070系列的IAP程序
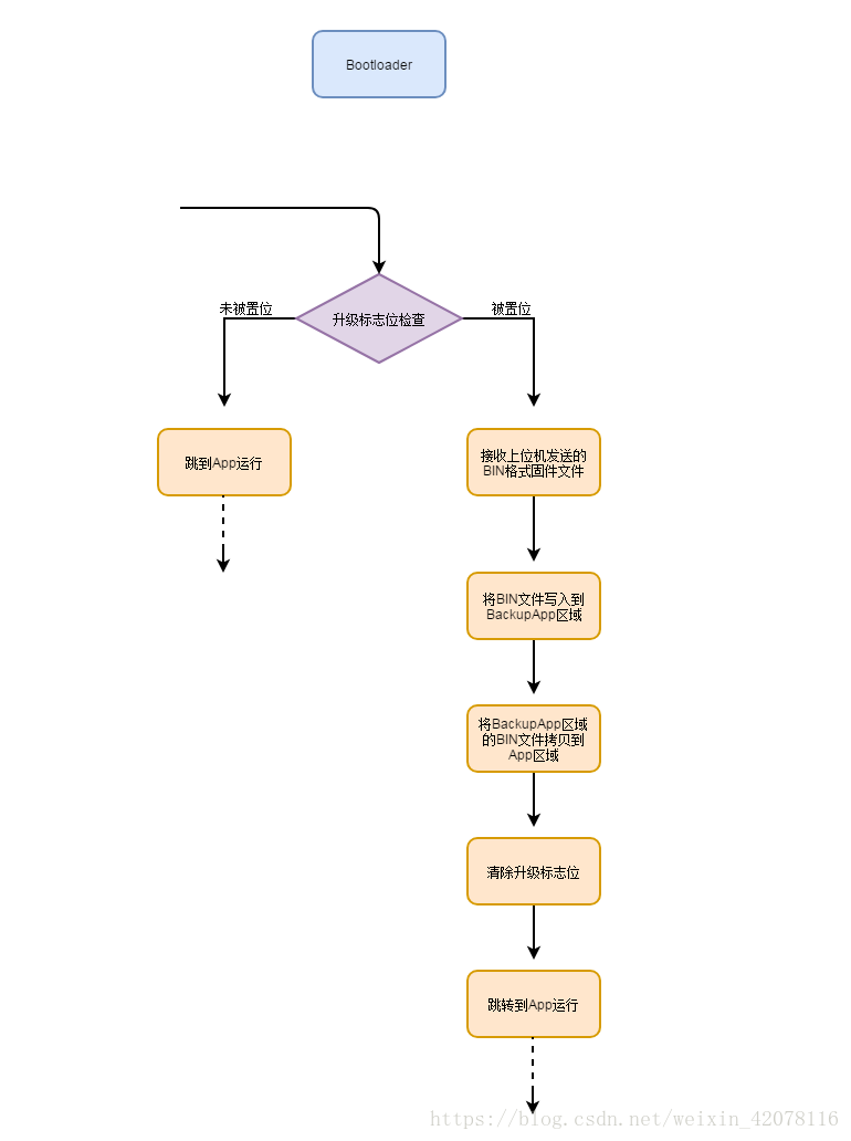
总程序思路


之所以不直接将接收到的BIN文件直接写入到APP区域是因为如果升级过程出现某些错误时,程序将会清除升级标志位,并跳转到APP运行程序减少产品变砖的概率。
注:如果在 将BacpupApp区域的BIN文件拷贝到App区域 这一步如果拷贝两次都校验失败将会导致程序停掉。
STM32内Flash区域划分


此次使用的MCU型号是STM32F070CB,由其Flash组织特性可知其Flash一页为1KB(若总Flash大小,大于等于256KB则其一页大小为2KB),为了程序简单高效,所以使FLAG占用一页(1KB)的位置(Flag只使用了前2B的空间)。
STM32与上位机通信过程
上位机发送给STM32
1 | |
STM32发送给上位机
1 | |

IAP应用说明
- App区域和Bootloader区域都有IAP实现的程序段,所以要实现IAP就要要求App区域和Bootloader的程序都可以正常工作。
App程序需要做的修改:
- 添加 iap.c 文件,并在main函数最前面调用 iap.c 里的函数 iRemapIrqVector(); 重映射中断向量
- 用这种方法重映射中断向量,RAM的前0xC0个字节不能用,需要将RAM始地址修改到 0x2000 00C0 处,将Size大小减掉0xC0
- ROM起始地址修改到 0x0800 3000 处,将Size大小设置成0xE800(58KB)
- 在程序的串口命令判断中添加IAP升级命令判断,满足条件则使能升级标志位,并重启MCU进入Bootloader
- 刷入APP和Bootloader
关于移植到其他芯片
- 如果移植到F103系列芯片的话重映射中断向量将变得非常简单,一行代码就搞定,也就无需修改RAM起始地址
- 如果移植的芯片容量不一样需要查看其一个页的大小是多少,然后重新划分Flash区域
Bootloader源码下载:源码
App区源码:待加入
上位机程序和源码:源码
参考资料:
扩展:STM32运行过程
TIPS:STM32上电后先 执行复位中断 Reset_Handler 然后才会进入 main 函数。
STM32的程序运行过程在很多资料里也都有介绍,因为STM32F103的单片机是基于Cortex-M3核的,它的内部主要是通过中断向量表来响应各种中断,内部闪存的起始地址是0x08000000,中断向量表的起始地址是0x8000004,程序启动后,将首先从“中断向量表”取出复位中断向量执行复位中断程序完成启动,当中断来临时STM32 的内部硬件机制亦会自动将 PC 指针定位到“中断向量表”处,并根据中断源取出对应的中断向量执行相应的中断服务程序。
如上图所示STM32的正常启动流程是:
a. STM32上电后会从 0x8000004 处取出复位中断向量的地址,并跳转执行复位中断服务程序,如标号1所示;
b. 复位中断复位程序执行完成之后就会跳转到我们的main函数如标号2所示;
c. main函数一般为死循环,当其收到某一中断请求之后STM32会强制把PC指针指向中断向量表,如标号3所示;
d. 查询中断向量表,根据中断源来跳转到相应的中断服务程序中执行响应的操作;如标号4、5所示;
e. 执行完中断服务程序之后会再回到main函数中,如标号6所示。以上是STM32的正常运行过程,而当加入IAP程序之后,运行流程就如下所示:
加入IAP后程序运行如下:
a. STM32复位之后还是从0x8000004处获取中断向量表的地址,并跳转执行复位中断服务程序,如标号1所示;
b. 执行完复位中断服务程序之后回调转到IAP的main函数中,如标号2所示;
c. IAP的过程就是通过某种选定的通信方式(如串口)来接收程序文件,并且存储在指定的FLASH空间里,随后会加载新的程序,而新程序
的复位中断向量起始地址为0X08000004+N+M,取出新程序的复位中断向量的地址,并跳转执行新程序的复位中断服务程序,随后跳转
至新程序的 main 函数,如标号3、4所示;
d. 此时在STM32的FLASH里面会有两个中断向量表,在新程序 main 函数执行的过程中,当中断来临时PC指针仍会回跳转至地址为
0x8000004 中断向量表处,而并不是新程序的中断向量表,这是由STM32的硬件机制决定的,如标号5所示;
e. 查询中断向量表,根据中断源来跳转到新的中断服务程序中执行响应的操作,如标号6所示;
f. 执行完中断服务程序之后会再回到main函数中,如标号7、8所示。

